
ADAM19 appears to play a significant role in reducing the inflammatory response associated with intestinal damage and cellular senescence.
Researchers led by first author Sudipta Bar and corresponding authors Amit Sharma and Pankaj Kapahi at the Buck Institute for Research on Aging have identified the enzyme ADAM19 as a key regulator of cellular aging and gut inflammation.
Their study, published in the journal Aging, demonstrates that inhibiting ADAM19 significantly reduced intestinal damage and inflammatory responses in fruit flies, mice, and human cell models. These findings suggest a promising new approach for treating age-related gut disorders by suppressing harmful signals released from senescent, or aging, cells.
With age, accumulated DNA damage contributes to the buildup of senescent cells—cells that permanently stop dividing but continue to secrete pro-inflammatory molecules known as the senescence-associated secretory phenotype (SASP). In this study, the researchers used Drosophila melanogaster (fruit flies) to identify genes that influence gut damage caused by radiation. They discovered a gene called meltrin, the fly equivalent of human ADAM19. When meltrin was deactivated, the flies showed reduced intestinal permeability, decreased inflammation, and fewer molecular signs of cellular senescence.

The researchers state, “Through an unbiased genome-wide association study (GWAS) utilizing 156 strains from the Drosophila Genetic Reference Panel (DGRP), we identified meltrin (the drosophila orthologue of mammalian ADAM19) as a potential modulator of the senescence-associated secretory phenotype (SASP).”
Confirming Results in Mice and Human Cells
To test if these results applied beyond flies, the team inhibited ADAM19 in mice using a drug called batimastat. Mice treated with the drug after chemotherapy exposure had stronger gut barriers and lower levels of inflammatory markers. The findings extended to human cell cultures, where ADAM19 inhibition reduced signs of cellular aging, including the expression of SASP proteins and β-galactosidase, a classic aging marker.
Importantly, this approach does not kill aging cells like many ‘senolytic’ therapies but instead reduces the harmful substances they release, making it a potential “senomorphic” strategy. The study also showed that ADAM19 helps release certain SASP proteins by cutting them at the cell surface, suggesting a direct role in regulating inflammatory signals.
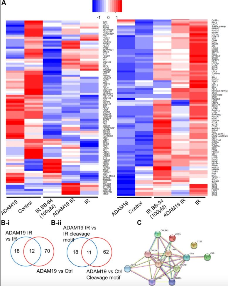
Through proteomic analysis, the team identified 12 SASP proteins that were significantly reduced when ADAM19 was blocked. Many of these proteins are linked to inflammation, immune response, and tissue remodeling in diseases such as inflammatory bowel disease and Crohn’s disease. This connection underlines the relevance of the findings for treating chronic gut disorders in aging populations.
By targeting ADAM19, researchers may have found a new way to protect gut health and lower inflammation caused by aging cells. This study offers a promising path for creating treatments that maintain healthy tissues without having to destroy aging cells, which could benefit people with gut damage related to aging or medical treatments.
Reference: “Inhibition of the metalloprotease ADAM19 as a novel senomorphic strategy to ameliorate gut permeability and senescence markers by modulating senescence-associated secretory phenotype (SASP)” by Sudipta Bar, Tyler A.U. Hilsabeck, Blaine Pattavina, José Alberto López-Domínguez, Nathan Basisty, Joanna Bons, Mark Watson, Birgit Schilling, Judith Campisi, Pankaj Kapahi and Amit Sharma, 20 March 2025, Aging.
DOI: 10.18632/aging.206224
Never miss a breakthrough: Join the SciTechDaily newsletter.
Follow us on Google and Google News.